AT-SourceMeter源表程控軟件
- 試用:可免費試用
- 程控對象:源表
- 儀器兼容性:系統兼容吉時利源表中2400系列和2600系列的單通道源表
- 連接方式:系統為源表提供USB、RS232、LAN或者GPIB的連接方式
- 替代:NS-SourceMeter
- 詳細說明
產品簡介
源表程控軟件系統用于實現吉時利源表的上位機控制功能,通過在軟件上的相應操作,控制源表進行配置或者測量,同時可以對測量的數據和圖形進行保存。
源表程控軟件系統由計算機和源表組成,通過計算機實現源表的控制,進行相應的配置后,使用源表測量相應參數,并進行保存和導出。系統組成如圖所示。

產品特點
l 系統提供連接儀器和模擬儀器兩種模式,既可以進行儀器連接并進行測試,也可以模擬不同型號的吉時利源表進行軟件功能的查看;
l 系統兼容吉時利源表中2400系列和2600系列的單通道源表;
l 系統為源表提供USB、RS232、LAN或者GPIB的連接方式;
l 系統可對連接在電腦上的儀器進行檢測并顯示型號和序列號;
l 系統可實時顯示源表測試到的數據,同時進行圖形繪制;
l 系統可進行運行測試歷史記錄的查詢,同時可切換到任意運行測試進行配置信息、測試數據和圖形的查看;
l 系統可實現配置信息、測試數據和圖形的導出,配置信息和測試數據可選擇CSV格式或者Excel格式導出。
產品結構
軟件整體分為連接儀器和模擬儀器模塊,每個模塊下又分為參數配置、數據顯示、趨勢圖顯示和文件導出,如圖所示。

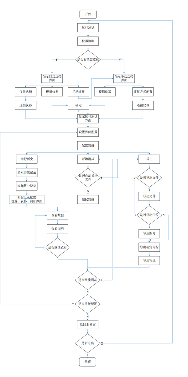
軟件的使用流程如圖所示:

運行環境
軟件環境
l Windows7及以上操作系統;
l NI-VISA驅動;
l sqlite數據庫。
硬件環境
l 電腦CPU要求:雙線程,2GHz主頻以上;
l 電腦內存要求:2GB及以上;
l 電腦硬盤要求:50GB及以上。





關注官方微信
